专业的IC半导体授权代理方案商_深圳市至为芯科技有限公司
 
替代TI ADS1299的脑机接口芯片IPA1299
来源:未知 时间:2025-10-09 17:43
 
      在医疗电子领域,脑电信号采集技术作为神经科学研究和临床诊断的重要工具,长期被国外巨头垄断。TI等国际厂商凭借技术壁垒占据市场主导地位,国内设备厂商面临成本高昂、供应链风险等诸多挑战。在此背景下,英集芯推出的IPA1299脑电采集芯片以“全国产化、高性价比、全功能兼容”为核心优势,成为打破技术垄断、推动国产替代的关键力量。
      一、技术突破:全国产化芯片的硬核实力
      英集芯IPA1299是一款8通道低噪声24位同步采样Δ-Σ模数转换器(ADC)芯片,专为颅外脑电图(EEG)和心电图(ECG)设计。其核心优势体现在三大技术突破:
 
      1、全功能兼容,无缝替代国际标杆
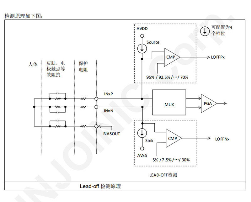
      IPA1299完全兼容TI公司ADS1299的引脚定义(pin to pin),功能覆盖ADS1298的全部特性,支持250SPS至16kSPS采样率,集成可编程增益放大器(PGA)、内部基准和振荡器。设备厂商无需修改原有电路设计,即可直接替换进口芯片,大幅缩短研发周期。
      2、高集成度设计,降低系统成本
      芯片内置灵活的输入多路复用器,支持测试、温度和导联断开检测,并可生成患者偏置输出信号。通过菊花链配置,单个系统可串联多个IPA1299器件,轻松扩展至32通道脑电监测,同时减少外围元件需求,缩小设备尺寸,降低功耗与BOM成本。
      3、医疗级信号精度,满足严苛需求
      24位ADC与低噪声架构确保脑电信号高保真采集,支持胎儿心电图、睡眠研究、双谱指数(BIS)等高精度医疗场景。芯片内置12位ADC用于电池电压和电流监测,提供电量显示与状态反馈功能,提升设备可靠性。
      二、国产替代:破解行业“卡脖子”难题
      长期以来,脑机接口芯片市场被TI、ADI等国际厂商垄断,国内设备厂商面临三大痛点:
      成本高昂:进口芯片价格居高不下,压缩设备利润空间;
      供应链风险:国际形势波动导致芯片断供,影响生产交付;
      技术依赖:核心功能受制于人,难以实现差异化创新。
      英集芯IPA1299以“全国产化”为突破口,提供三大解决方案:
      1、成本直降20%-30%
      相比进口芯片,IPA1299系列(8/6/4通道版本)价格优势显著,助力设备厂商降低硬件成本,提升市场竞争力。
      2、稳定供应链保障
      英集芯作为A股上市公司,具备自主生产能力,可提供长期供货承诺,避免断供风险。
      3、原厂技术支持与定制服务
      英集芯技术团队提供从芯片选型到设备调试的全流程支持,支持参数定制与协议开发,助力客户快速完成国产化替代。
      三、应用场景:赋能医疗电子创新升级
      IPA1299凭借其高性能与灵活性,已广泛应用于多类医疗设备:
      胎儿心电图监测:通过高精度信号采集,实时监测胎儿心脏活动,辅助产前诊断;
      睡眠研究设备:结合多通道脑电采集,分析睡眠阶段与异常,支持睡眠障碍治疗;
      脑机接口(BCI)系统:作为信号前端处理核心,支持意念控制、神经反馈等前沿应用开发;
      便携式脑电监测仪:集成低功耗设计,适用于家庭健康监测与远程医疗场景。
      案例:某国产睡眠监测设备厂商
      该厂商原采用TI ADS1299芯片,面临成本高、供货周期长等问题。切换至IPA1299后,单台设备硬件成本降低25%,研发周期缩短3个月,且通过英集芯技术支持优化了信号噪声比,产品性能达到国际先进水平。
      四、行业展望:国产芯片的崛起之路
      英集芯IPA1299的推出,标志着国产脑机接口芯片技术迈入国际梯队。其成功不仅体现在技术参数的突破,更在于构建了“芯片-算法-设备”的完整生态:
 
      算法支持:与苏州唯理等合作伙伴联合开发滤波、降噪、脑电信号识别算法,提供API接口支持深度数据分析;
      设备集成:支持与TWS耳机充电仓、无线充电器等消费电子芯片协同设计,拓展脑电技术在可穿戴设备中的应用;
      标准制定:积极参与UFCS融合快充等国家标准建设,推动医疗电子行业规范化发展。
      五、结语:选择IPA1299,共赢国产医疗电子未来
      在“健康中国2030”战略背景下,医疗电子设备国产化已成必然趋势。英集芯IPA1299以“全国产化、高性价比、全功能兼容”为核心价值,为设备厂商提供了一条低成本、高效率的国产替代路径。无论是降低硬件成本、保障供应链安全,还是加速技术创新,IPA1299都是您值得信赖的选择。
 

联系我们

  • 0755-29182747

  • 18126408985

  • 邮箱

    • 总 经 理 邮 箱:Titan@sz-dowell.com
    • 投 诉 监 督 邮 箱:marketing@sz-dowell.com

    在线客服

  •   胡先生
  • 微信二维码
    Copyright © 2026 深圳市至为芯科技有限公司 All rights reserved.  粤ICP备15084307号-1